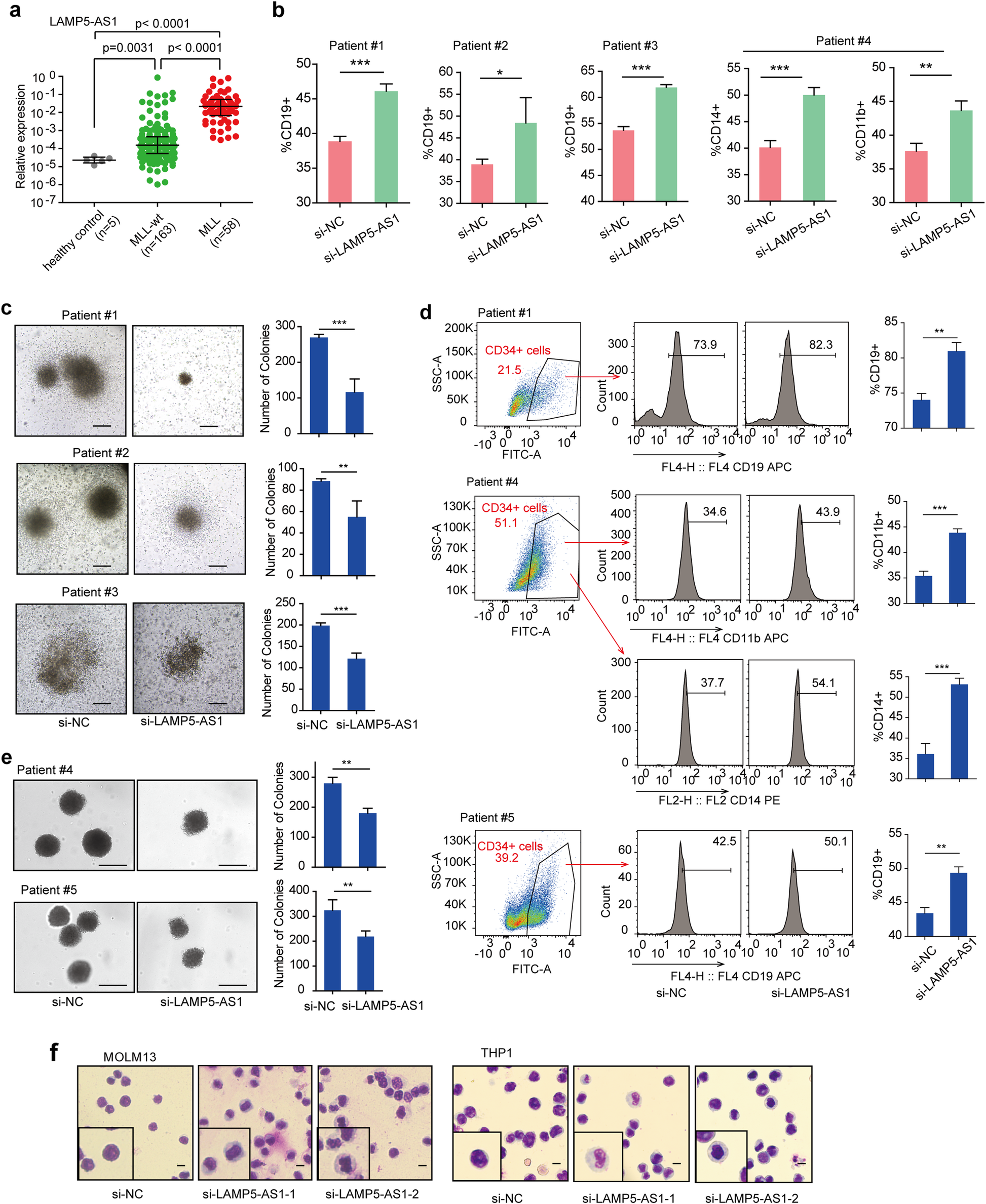
Fig. 1

Impact of aberrantly expressed LAMP5-AS1 on primary MLL leukemia self-renewal and differentiation. a LAMP5-AS1 showed different expression levels in MLL leukemia (n = 58) and MLL-wt leukemia (n = 163) patients and healthy controls (n = 5) (p < 0.05 between each two groups). MLL leukemia groups have the highest expression level of LAMP5-AS1. b, d Flow cytometric analysis of the CD19+, CD11b+, or CD14+ cell populations in primary MLL leukemia cells (b) and CD34+ MLL leukemia cells (d) after transduction with LAMP5-AS1 siRNAs or control. Error bars reflect ± SEM (*p < 0.05, **p < 0.01, ***p < 0.001). c, e Morphology of colonies of primary MLL leukemia cells (c) and CD34+ MLL leukemia cells (e) upon siRNA-mediated knockdown of LAMP5-AS1. Scale bars, 100 μm. Error bars reflect ± SEM (*p < 0.05, **p < 0.01, ***p < 0.001). f Wright-Giemsa staining of MOLM13 and THP1 cells after transduction with LAMP5-AS1 siRNAs or control. Scale bar, 20 μm.