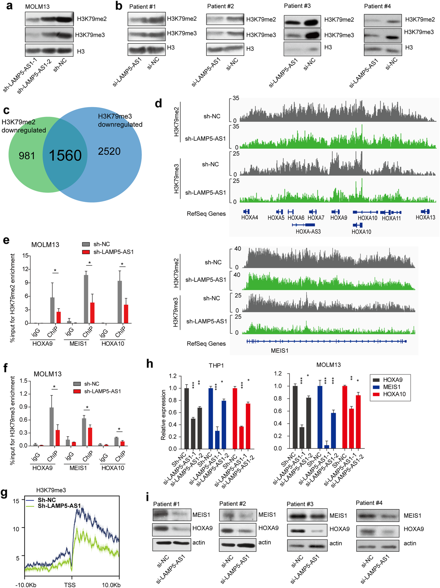
Fig. 5

Genomic and epigenomic changes upon LAMP5-AS1 deletion. a, b Immunoblot analysis of H3K79me2 and H3K79me3 in MOLM13 cells (MLL-AF9) (a) and 4 primary cells from patients with MLL leukemia (b) after transduction with LAMP5-AS1 siRNAs or control. c Venn diagram shows the overlaying gene sets displaying the loss of H3K79me2 and H3K79me3 marks upon comparison of sh-LAMP5-AS1 with sh-NC data. d ChIP-seq profiles of H3K79me2 and H3K79me3 at the HOXA gene cluster and MEIS1 genomic loci in LAMP5-AS1 knockdown (green) compared with control (gray) MOLM13 cells. The y-axis scales represent read density per million sequenced reads. e, f H3K79me2 (e) and H3K79me3 (f) ChIP-qPCR for the core target genes of the MLL fusion protein in the LAMP5-AS1 knockdown (red) compared with control (gray) established MOLM13 cells. Error bars reflect ± SEM (*p < 0.05) from three independent experiments. g Representative meta-analysis plot showing H3K79me3 profile across the + 10 kb to − 10 kb genomic region around the transcription start site (TSS) of MLL-AF9 target genes. Profiles of LAMP5-AS1 knockdown (green) compared with control (blue) MOLM13 cells are presented. h The MLL fusion protein target genes HOXA9, HOXA10, and MEIS1 with downregulated expression levels upon knockdown of LAMP5-AS1 in MLL leukemia cell lines. Error bars reflect ± SEM (*p < 0.05, **p < 0.01; ***p < 0.001) in three independent experiments. i Immunoblot analysis of the MLL fusion protein target genes HOXA9 and MEIS1 after downregulation of LAMP5-AS1 in 4 primary cells from patients with MLL leukemia