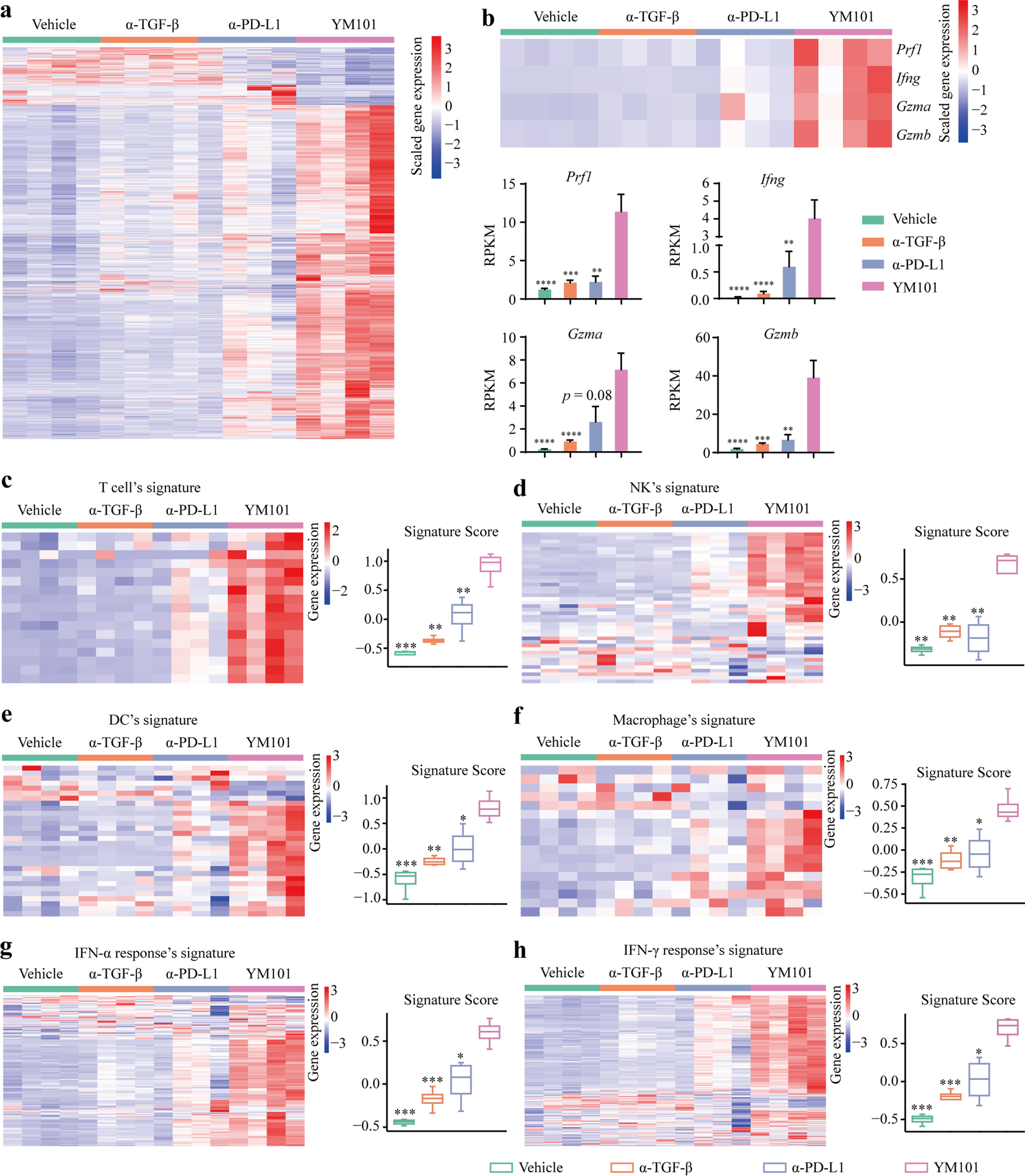
Fig. 9

RNA-seq to explore the immune landscape of EMT-6 tumors. a The heat map of the expression levels of all differentially expressed genes (fold change > 2, p < 0.05). b The expression levels [The Reads Per Kilobase per Million mapped reads (RPKM)] of Prf1, Ifng, Gzma, and Gzmb. c–h The expression levels of genes in T cell’s signature, NK’s signature, dendritic cell (DC)’s signature, macrophage’s signature, IFN-α response’s signature, IFN-γ response’s signature. *p < 0.05, **p < 0.01, ***p < 0.001, and ****p < 0.0001 denote the significant difference relative to YM101 treatment. α-TGF-β: anti-TGF-β, α-PD-L1: anti-PD-L1