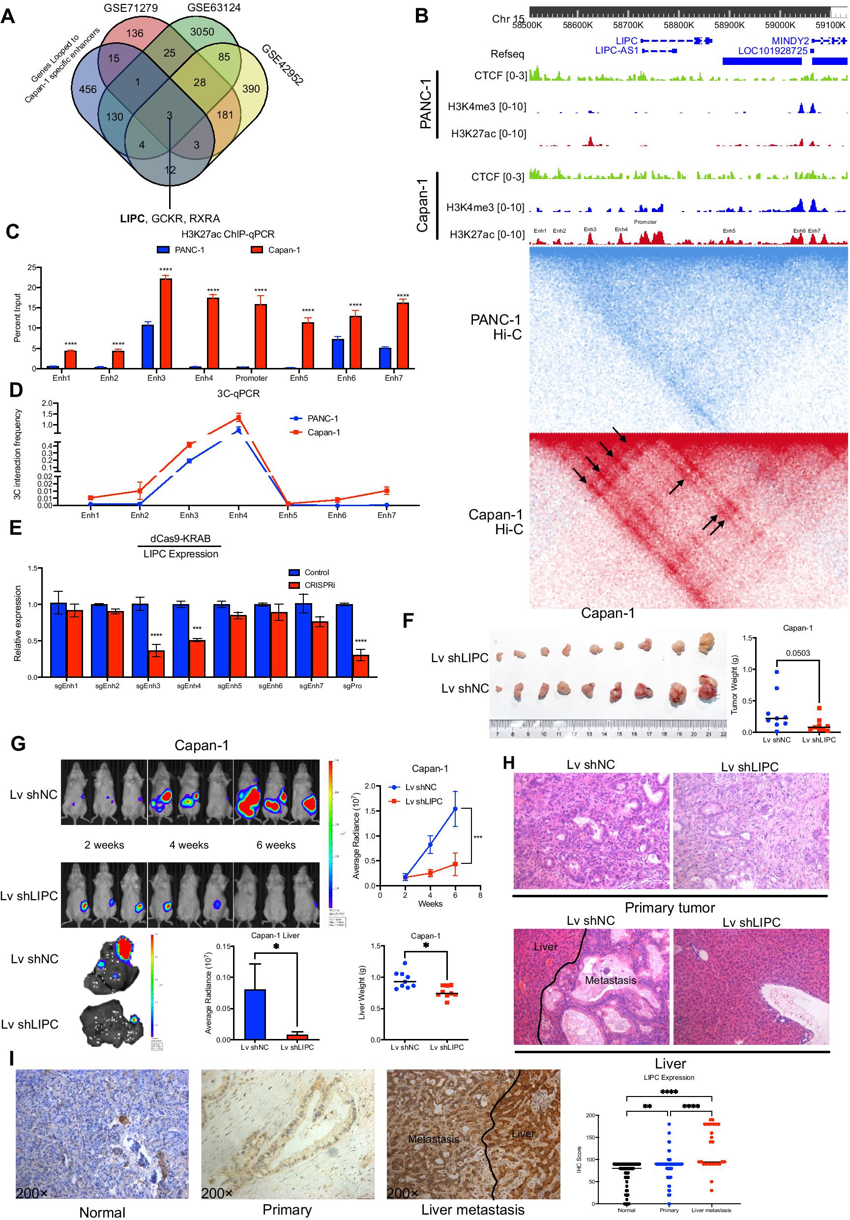
Fig. 5

LIPC promotes pancreatic cancer cell migration. a Venn diagrams showed that 3 key genes looped to Capan-1 specific enhancers and upregulated in metastatic lesions. b In situ Hi-C maps and histone ChIP-seq tracks surrounding the LIPC locus. The enhancer-promoter loops are shown by black arrows. Enh: enhancer. c H3K27ac ChIP-qPCR were performed on candidate enhancers shown in b (Two-way ANOVA, ****adj. p < 0.0001). d 3C-qPCR of the interaction between the candidate enhancers and LIPC promoters. e The expression level of LIPC after enhancer silencing by CRISPRi. Enh: enhancer; Pro: Promoter (Multiple unpaired t tests, sgEnh3 adj. p < 0.0001, sgEnh4 adj. p = 0.00012, sgPro adj. p < 0.0001). f Photographs of dissected tumors from orthotopic xenograft mice injected with Lv shNC and Lv shLIPC Capan-1 cells (Left); Analysis of primary tumor weights were calculated at the end of the experiment (Wilcoxon rank sum test, p = 0.0503) (Right). g Upper: representative IVIS images of orthotopic xenograft mice and analysis of the average radiance of the mice (Whisker: mean ± SEM, Two-way ANOVA, adj. p = 0.0004). Lower: Representative IVIS images of liver samples and analysis of the average radiance of liver samples (Whisker: mean + SD, Wilcoxon rank sum test, p = 0.0401, outliers were removed), and the liver weights of the mice (Wilcoxon rank sum test, p = 0.0106). (Lower) (H) Representative HE staining pictures of the primary tumor and liver. (Magnification, × 200). i Representative images of IHC staining of LIPC in adjacent normal pancreatic tissues, primary pancreatic cancer tissues, and pancreatic cancer with liver metastasis tissues (magnification, × 200). Analysis of LIPC expression according to IHC scores (Kruskal–Wallis test; primary vs. normal, adj. p = 0.0019; liver metastasis vs normal, adj. p < 0.0001; liver metastasis vs. primary, adj. p < 0.0001)